嘟嘟成人网
嘟嘟成人网
嘟嘟成人网概况
嘟嘟成人网简介
嘟嘟成人网 领导
组织机构
嘟嘟成人网 院志
师资队伍
本科生嘟嘟成人网
专业设置
嘟嘟成人网 团队
嘟嘟成人网 实践
精品课程
研究生培养
专业介绍
招生方向
导师信息
培养方案
资料下载
科学研究
科学研究简介
嘟嘟成人网 平台
高能物理研究中心
嘟嘟成人网 团队
学术动态
嘟嘟成人网 信息
各地嘟嘟成人网 会组成机构
嘟嘟成人网 返校活动
嘟嘟成人网 捐资助学
优秀嘟嘟成人网 介绍
党务工作
理论学习
党员活动
嘟嘟成人网 工作
嘟嘟成人网 活动
招生就业
本科生招生
本科生就业
研究生招生
研究生就业
当前位置
嘟嘟成人网
党务工作
理论学习
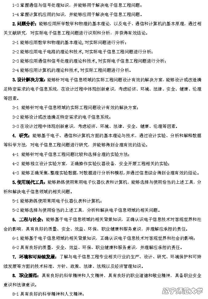
电子信息工程专业本科人才培养方案
2020-04-29
admin
点击:[]
快速导航
本科生招生
本科生就业
研究生招生
研究生就业